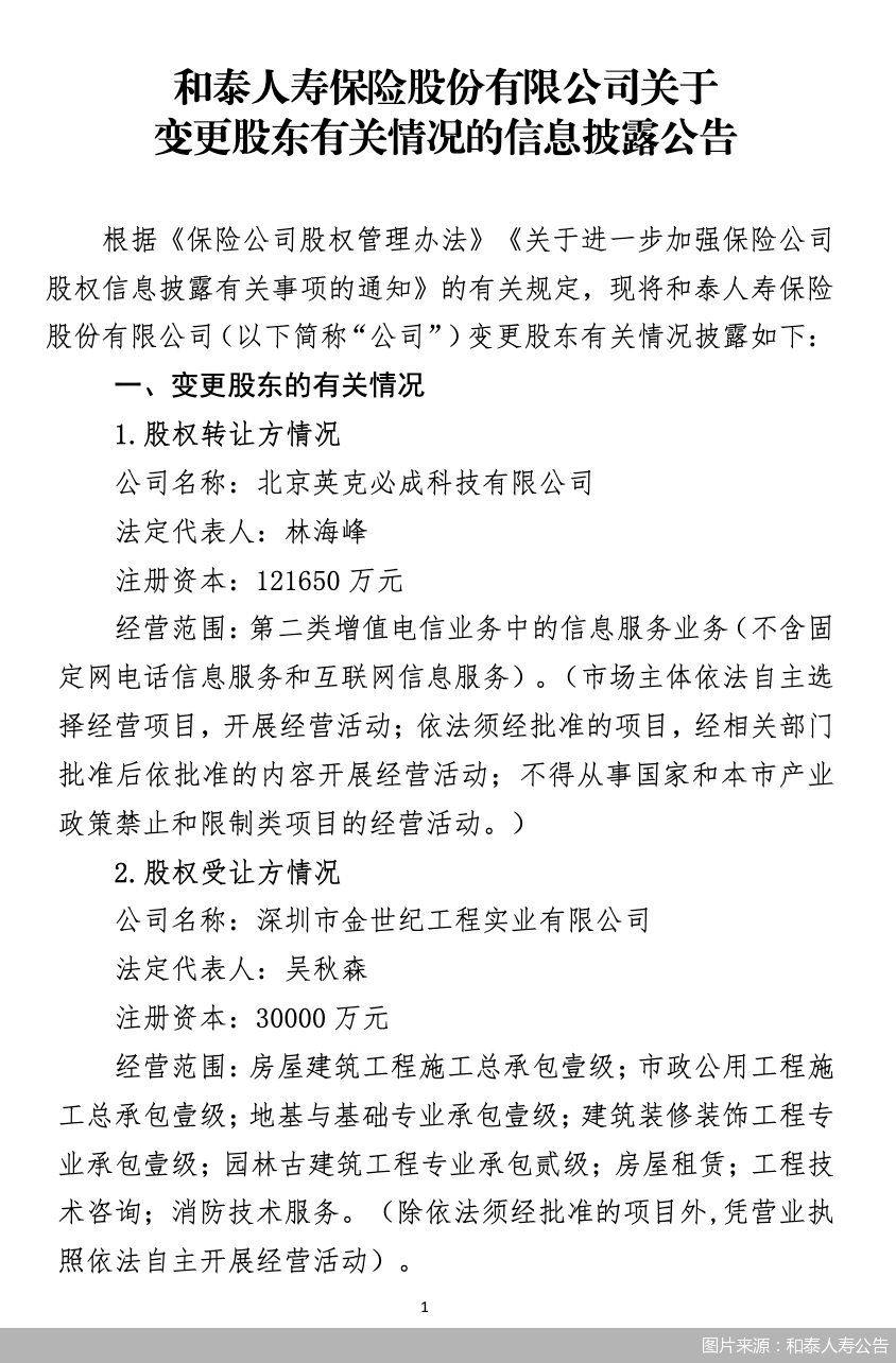
北京商报讯(记者胡永新)6月10日股市配资官网网址,和泰人寿保险股份有限公司发布的公告显示,北京英克必成科技有限公司拟将所持有的公司1500万股股份(占公司总股本的1%)转让给深圳市金世纪工程实业有限公司。本次股份转让完成后,深圳市金世纪工程实业有限公司持有公司3.15亿股股份,持股比例21%,北京英克必成科技有限公司持有公司2.1亿股股份,持股比例14%。上述变更股东事项待国家金融监督管理总局山东监管局批准后生效。
配配网配资提示:文章来自网络,不代表本站观点。